传统消防烟感容易因油烟、水汽误报,还要等云端分析才能报警,反应慢。乐鸟电气基于北京300多个项目的真实火情和干扰数据,训练出一套预警技术,能分清真假火情,减少误报,同时让预警更快、更准。

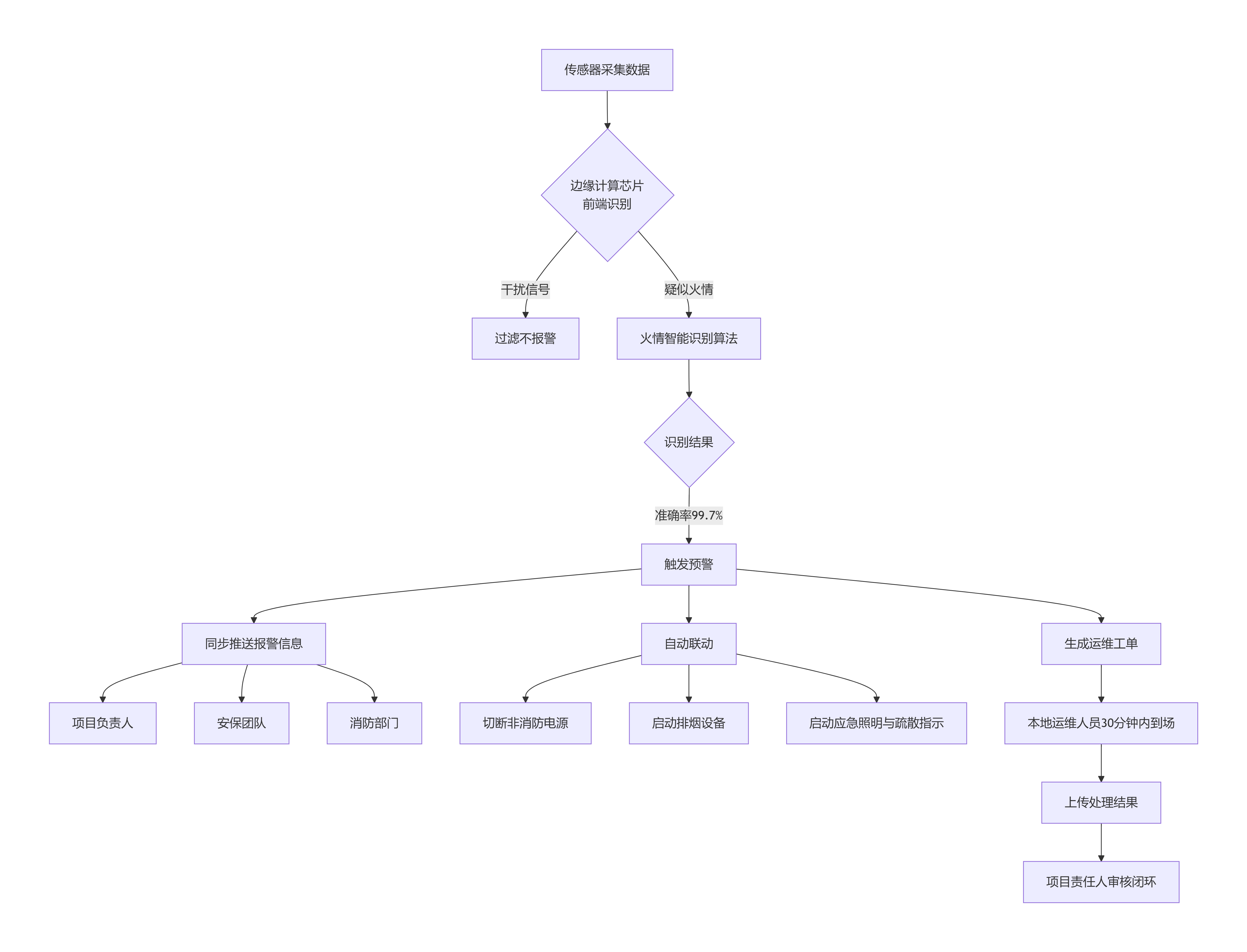
一、算法能分清真假火情
系统能够区分真实火情和厨房油烟、水汽、灰尘这些干扰信号。实测下来,识别准确率99.7%,误报率不到0.3%。传统烟感误报率一般在10%到30%,对比很明显。算法还针对北京不同场景(老旧小区、商场、学校、医院)做过训练,能适应环境变化,不会因为季节或设备老化就乱报。

二、边缘计算让响应更快
传统消防要走“采集→云端分析→下指令”的流程,网络一慢就耽误事。乐鸟电气在探测器里装了边缘计算芯片,设备自己就能判断是不是火情,不用等云端。实际部署中,响应时间在100毫秒以内,火刚冒头(明火出现前3到5秒)就能报警。

三、报警后自动联动
系统识别到火灾隐患,会同步做几件事:把位置、火情等级发给负责人。自动切断报警区域的非消防电源,防止二次起火;启动排烟、应急照明和疏散指示。全程不用人动手,处置效率提高了85%以上。

四、运维闭环,责任到人
平台监测到预警后,会自动生成工单,派给北京本地的运维人员。要求30分钟内到场处理,并上传现场照片和处置措施,最后项目负责人审核关闭工单。每次预警都有响应、有记录,可追溯、可追责,符合北京的高标准要求。

五、北京落地效果对比
目前这套系统已在北京200多个项目上用,覆盖工业园区、商场、学校、医院、老旧小区。拿一个商业综合体改造前后的数据对比:
·月平均误报次数:传统47次→现在2次
·从预警到联动处置时间:约25秒→不到0.1秒
·运维工单闭环率:约60%→100%
系统通过了国家消防电子质检中心的检测,还进了北京市智慧消防推荐目录。
六、适合哪些地方,怎么配
·厨房食堂:不怕油烟,不会动不动就停气。
·地下车库:能过滤尾气和粉尘。
·医院病房:不会因为水汽、消毒喷雾误报。
·老旧小区:不用改线路,无线安装,支持NB-IoT或4G。
建议搭配智慧用电监控模块(查电弧、过载)和消防水系统监测模块(看水压、水位),组成完整的智慧消防体系。


